Tutoriales y Manuales
Entradas Mensuales
-
▼
2025
(Total:
2103
)
- ► septiembre (Total: 148 )
-
▼
mayo
(Total:
219
)
-
DeepSeek vuelve a actualizar R1: su IA rinde como ...
-
Perplexity Labs es una herramienta de IA que puede...
-
Noctua y sus avances en su sistema de refrigeració...
-
Valyrio, el youtuber detenido junto al ex número d...
-
Sistema operativo open source prplOS para routers ...
-
Alcasec detenido por octava vez en la operación Bo...
-
Grok, la IA de Elon Musk, se integra en Telegram
-
Alguien estaba tan cansado de la lentitud de Windo...
-
Así nació la telefonía en España: la historia de c...
-
Claude 4 añade a su inteligencia artificial los me...
-
Bitwarden expone a sus usuarios a JavaScript malic...
-
Microsoft implementa criptografía postcuántica en ...
-
Google dice que el cifrado RSA de 2.048 bits es un...
-
Opera Neon, el primer servicio de IA que es capaz ...
-
Detectar malware mediante inteligencia artificial
-
WhatsApp llega finalmente al iPad tras 15 años de ...
-
Vulnerabilidad Zero-Day en SMB del kernel de Linux...
-
Intel pilla a una empleada que había estafado casi...
-
Módulos SFP y QSFP: Tipos, Usos y Comparativas
-
Detenido el ex secretario de Estado de Interior de...
-
Robados los datos de 5,1 millones de clientes de A...
-
China lanza al espacio un enjambre de supercomputa...
-
Telefónica apaga sus últimas centralitas de cobre ...
-
Suecia castigará con cárcel a quienes paguen por c...
-
Robots humanoides peleando en un ring: China celeb...
-
Cómo optimizar y personalizar Windows con RyTuneX
-
SteamOS estrena soporte para máquinas de terceros
-
Apple prepara cambios importantes para el iPhone
-
La CIA usó una increíble web de Star Wars para esp...
-
SteamOS saca las vergüenzas a Windows en consolas ...
-
URLCheck analiza los enlaces en Android
-
Donald Trump amenaza con imponer más aranceles al ...
-
NotebookLM: qué es, cómo funciona y cómo usar la I...
-
Careto, un grupo de hackers cuyos ataques "son una...
-
Claude Opus 4, la nueva IA de Anthropic, fue capaz...
-
Signal se blinda contra Microsoft Recall con una f...
-
El Deportivo de la Coruña sufre un ciberataque que...
-
Xiaomi presenta Xring O1, su primer chip de gama a...
-
El escándalo por el hackeo al Ejército Argentino s...
-
Expertos aseguran que el WiFi mundial empeorará en...
-
OpenAI compra io, la misteriosa empresa de intelig...
-
¿Para qué sirven los dos agujeros cuadrados del co...
-
Anthropic presenta Claude 4 Sonnet y Opus
-
Filtradas 184 millones de contraseñas de Apple, Gm...
-
ChatGPT desespera a los programadores: 5 años estu...
-
BadSuccessor: escalada de privilegios abusando de ...
-
Ciudad Real, cuna de los mejores hackers éticos
-
Veo 3 es la nueva IA generativa de vídeo de Google
-
Declaran culpable al joven de 19 años por la mayor...
-
GitHub Copilot no solo escribe código: ahora escri...
-
Usuario lleva 8 años suministrando energía a su ca...
-
Google lanza AI Ultra: su suscripción de 250$ al m...
-
Cómo configurar llamadas Wi-Fi en iOS y Android
-
Google Meet puede traducir entre idiomas en tiempo...
-
AMD presenta FSR Redstone, una evolución que añade...
-
Análisis de amenazas más relevantes observadas dur...
-
Desarticulado el malware Lumma responsable de infe...
-
Google Video Overviews convierte tus documentos en...
-
Filtran 500 mil contraseñas de mexicanos y exponen...
-
Jean E. Sammet: la pionera del lenguaje de program...
-
El nuevo buscador de Google con IA para responder ...
-
Google presenta Android XR: su sistema con IA para...
-
Google SynthID Detector, una herramienta que ident...
-
Google permite probarte cualquier ropa de internet...
-
Meta paga 50 euros la hora a cambio de realizar es...
-
Intel presenta sus tarjetas gráficas Arc Pro B50 y...
-
En España los trabajadores del SEPE se desesperan ...
-
Microsoft lanza una nueva app de Copilot para crea...
-
Windows será controlado por agentes de IA
-
Ejecución sin archivos: cargadores HTA y PowerShel...
-
Versiones troyanizadas de KeePass
-
Mystical: un «lenguaje de programación» donde el c...
-
Llegan los robotaxis a Europa
-
AWS lanza una herramienta de IA para que los fans ...
-
Microsoft quiere una red agéntica abierta donde lo...
-
Microsoft hace el Subsistema de Windows para Linux...
-
El Proyecto zVault es un nuevo sistema Operativo c...
-
La UE presenta Open Web Search
-
CynGo, el Duolingo para aprender ciberseguridad de...
-
Cómo unos asaltadores de casinos han provocado el ...
-
Cómo fusionar particiones de disco en Windows
-
Fortnite para iOS deja de estar disponible en la U...
-
Mejores Bots de Telegram
-
La increíble historia del virus Stuxnet
-
Le pide a ChatGPT que le lea la mano y la IA detec...
-
Consejos del FBI para detectar el Phishing y Deep ...
-
Adiós al SEO, su sustituto se llama AEO: manipular...
-
Profesores universitarios recurren a ChatGPT para ...
-
La IA ha conseguido que Stack Overflow, el Santo G...
-
Tor Oniux, una herramienta que aísla aplicaciones ...
-
RootedCON lleva al Tribunal Constitucional los blo...
-
Hackeo a Coinbase: los atacantes se cuelan en las ...
-
El CEO de Cloudflare advierte que la IA y el inter...
-
Los nuevos grandes modelos de IA generativa se ret...
-
El Museo de Historia de la Computación, paraíso de...
-
Científicos españoles recrean corazones de gatos e...
-
Probar distros Linux en el navegador sin instalar ...
-
Trump le reclama a Tim Cook que deje de fabricar e...
-
YouTube usará Gemini para insertar anuncios imposi...
-
Nothing confirma su primer móvil de gama alta: cos...
-
-
►
2024
(Total:
1110
)
- ► septiembre (Total: 50 )
-
►
2023
(Total:
710
)
- ► septiembre (Total: 65 )
-
►
2022
(Total:
967
)
- ► septiembre (Total: 72 )
-
►
2021
(Total:
730
)
- ► septiembre (Total: 56 )
-
►
2020
(Total:
212
)
- ► septiembre (Total: 21 )
-
►
2019
(Total:
102
)
- ► septiembre (Total: 14 )
-
►
2017
(Total:
231
)
- ► septiembre (Total: 16 )
-
►
2016
(Total:
266
)
- ► septiembre (Total: 38 )
-
►
2015
(Total:
445
)
- ► septiembre (Total: 47 )
-
►
2014
(Total:
185
)
- ► septiembre (Total: 18 )
-
►
2013
(Total:
100
)
- ► septiembre (Total: 3 )
-
►
2011
(Total:
7
)
- ► septiembre (Total: 1 )
Blogroll
Etiquetas
Entradas populares
-
Microsoft libera el código fuente de DOS en su 45.º aniversario , revelando la primera versión pública del sistema operativo para IBM PC y...
-
Satya Nadella , CEO de Microsoft, reconoce que Windows consume demasiada RAM y ordena una "dieta de adelgazamiento" para recuper...
-
La Guardia Civil desmantela Kodispain , uno de los addons más populares para Kodi en España, que ofrecía fútbol gratis sin pagar , afectan...
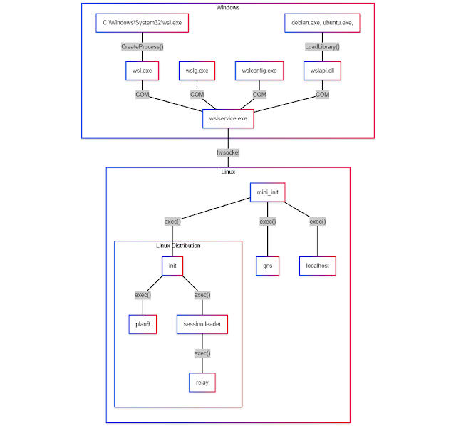
Microsoft hace el Subsistema de Windows para Linux (WSL) de código abierto
Microsoft al fin ha dado un paso muy esperado por los desarrolladores al anunciar la liberación del Subsistema de Windows para Linux (WSL), que a partir de ahora es de código abierto. El anuncio se llevó a cabo durante la apertura de la conferencia BUILD 2025, donde los de Redmond también se enfocaron en varias novedades relacionadas con Copilot y la inteligencia artificial.
De esta forma, el código del Subsistema de Windows para Linux ya se encuentra disponible a través de GitHub. Los usuarios podrán analizarlo a fondo, compilarlo desde la fuente, añadirle características y hasta lanzar soluciones para bugs, entre otras posibilidades. Sin dudas, una opción muy atractiva para los desarrolladores, considerando que esta herramienta nació hace casi una década como un mero experimento.
El Subsistema de Windows para Linux se ha convertido en una plataforma crucial para ejecutar distribuciones o aplicaciones de Linux en ordenadores con el software de Microsoft. La primera versión de este componente se anunció en 2016 y desde entonces ha evolucionado notoriamente, añadiendo mejoras de rendimiento, soporte para tarjetas gráficas y la compatibilidad con systemd.
Hasta hoy, el último gran cambio del Subsistema de Windows para Linux databa de 2022, cuando debutó en formato de aplicación en la Microsoft Store. Esto ocurrió tras la decisión de sus desarrolladores de separarlo del código base de Windows y dotarlo de su propio código base. Esta modificación permitió que los usuarios pudiesen ejecutar aplicaciones con interfaces gráficas sin sacrificar performance, entre otras posibilidades.
Microsoft libera el Subsistema de Windows para Linux como software de código abierto
La liberación del Subsistema de Windows para Linux es una noticia muy grata. No obstante, algunos elementos que conforman el sistema operativo de Microsoft no se convertirán en software de código abierto. Según informaron los de Redmond, esto abarca a Lxcore.sys, el driver de la primera versión de WSL que funcionaba como capa de compatibilidad entre el kernel de Windows y las llamadas al sistema de Linux. También, a los archivos P9rdr.sys y p9np.dll, que se encargan del redireccionamiento del sistema de archivos “\wsl.localhost”.
Desde Microsoft creen que la liberación del código del Subsistema de Windows para Linux va a permitir más y mejores aportes de la comunidad. La compañía es consciente de que los desarrolladores fueron cruciales para la evolución de esta herramienta, incluso sin tener acceso al código fuente. De modo que la apertura de este debería servir para que WSL se expanda todavía más, y a una velocidad mucho mayor.
Además del repositorio en GitHub, los de Redmond también publicaron una completa guía de documentación técnica. La compañía indica que el anuncio de hoy es el resultado de un esfuerzo de muchos años para cumplir el deseo de una gran cantidad de personas para que el Subsistema de Windows para Linux finalmente sea open source.
Fuentes:
https://hipertextual.com/2025/05/el-subsistema-de-windows-para-linux-ahora-es-de-codigo-abierto




Entrada más reciente
0 comentarios :
Publicar un comentario
Los comentarios pueden ser revisados en cualquier momento por los moderadores.
Serán publicados aquellos que cumplan las siguientes condiciones:
- Comentario acorde al contenido del post.
- Prohibido mensajes de tipo SPAM.
- Evite incluir links innecesarios en su comentario.
- Contenidos ofensivos, amenazas e insultos no serán permitidos.
Debe saber que los comentarios de los lectores no reflejan necesariamente la opinión del STAFF.